Cómo atenuar señal de vídeo a entrada de monitores (Valoración de 5.00 sobre 5, resultante de 1 votos)

Preguntas sobre equipos y sistemas de transmisión de audio y/o vídeo
Avatar de Usuario
por
#220340
Hola a todos.

Sé que es un poco raro pero... necesito atenuar la señal de vídeo compuesto (banda base...) a la entrada de unos monitores y no he encontrado ningún elemento comercial para hacerlo.

Básicamente el problema que tengo es que unos monitores (en realidad LCD-TV) no aceptan correctamente las señales de vídeo que les envío (saturan color, doble imagen... incluso nieve). El caso es que la señal está bien (mirándola con osciloscopio) y se monitoriza correctamente en un monitor profesional pero tengo problemas con esos monitores domésticos (marca SAMSUNG).

¿Alguna idea? :oops:
Avatar de Usuario
por
#220405
:roll:
Avatar de Usuario
por
#221959
Jodó, mira que estuve mirando en RDL y no dí con el cacharrín (y eso que me sonaba que lo tenían) :cabezazo

Y lo de Allen Avionics no "se-mescurrió" :cabezazo

Gracias mil Sr. 2j_

Una pregunta para Vd., para hacer un atenuador de unos 6 dB así, en plan casero ¿qué harías?

De nuevo, gracias :brindis
Avatar de Usuario
por
#221966
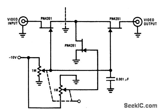
Bueno, lo que he encontrado por ahí para un "hágaselo Vd. mismo" es lo siguiente:

Imagen

El caso, es que, para meterme en hacer semejante "tomate" (que encima venden en cucaracha) casi mejor me pillo uno comercial y listo.

¿Algún atenuador más sencillito? :roll:
por
#221970
Contenido
Si cortas el cable, tocas con un dedete cada punta de cada trocito, seguramente la señal se te atenúa :P :P :P

Es broma, la verdad es que de esto no tengo ni idea...
Avatar de Usuario
por
#222148
Contenido
jamedsil escribió:Si cortas el cable, tocas con un dedete cada punta de cada trocito, seguramente la señal se te atenúa :P :P :P

Es broma, la verdad es que de esto no tengo ni idea...


Pues si lo que pones es un "off-topic", según instrucciones del Jefe, mejor ponerlo con Spoiler ;) :brindis
Avatar de Usuario
por
#222282
2j_ escribió:En plan casero, filtro pasobajo pasivo


Es una opción. Vamos a ver a cuánto me sale el kilo de atenuadores de Allen Avionics y en función de ello decidiremos. :brindis
por
#222466
Después de volver a leer el primer mensaje, yo antes de nada, con el monitor que da problemas conectado a la señal origen y un osciloscopio en alta impedandia, comprobaría la seña por si el problema es de impedancias.

No se si la prueba que pones que has hecho con el osciloscopio era está o si era sólo con la señal origen cargada con 75 ohmios.
Avatar de Usuario
por
#222565
2j_ escribió:No se si la prueba que pones que has hecho con el osciloscopio era está o si era sólo con la señal origen cargada con 75 ohmios.


Sin osciloscopio (no lo tenía allí). Todos los equipos que uso "deberían" ser de 75 Ohm... ahora, que a estos de Samsung les puede dar un tabardillo y... :roll:
Palabras clave
Temas similares

Usuarios navegando por este Foro: No hay usuarios registrados visitando el Foro y 3 invitados

Permisos de mensaje

No puede abrir nuevos temas en este Foro
No puede responder a temas en este Foro
No puede editar sus mensajes en este Foro
No puede borrar sus mensajes en este Foro
No puede enviar adjuntos en este Foro